Publications

For complete list of publications (including pre-prints) with Aleš Buček as author/co-author, see GoogleScholar.

2026

  1. Feng2026.jpg
    Balancing Barcoding and Genomics: gDNA Quality in Insect Vouchers After HotSHOT DNA Extraction
    Vivian Feng ,  Caroline Høegh‐Guldberg ,  Rudolf Meier ,  and  Aleš Buček
    Molecular Ecology Resources, Feb 2026
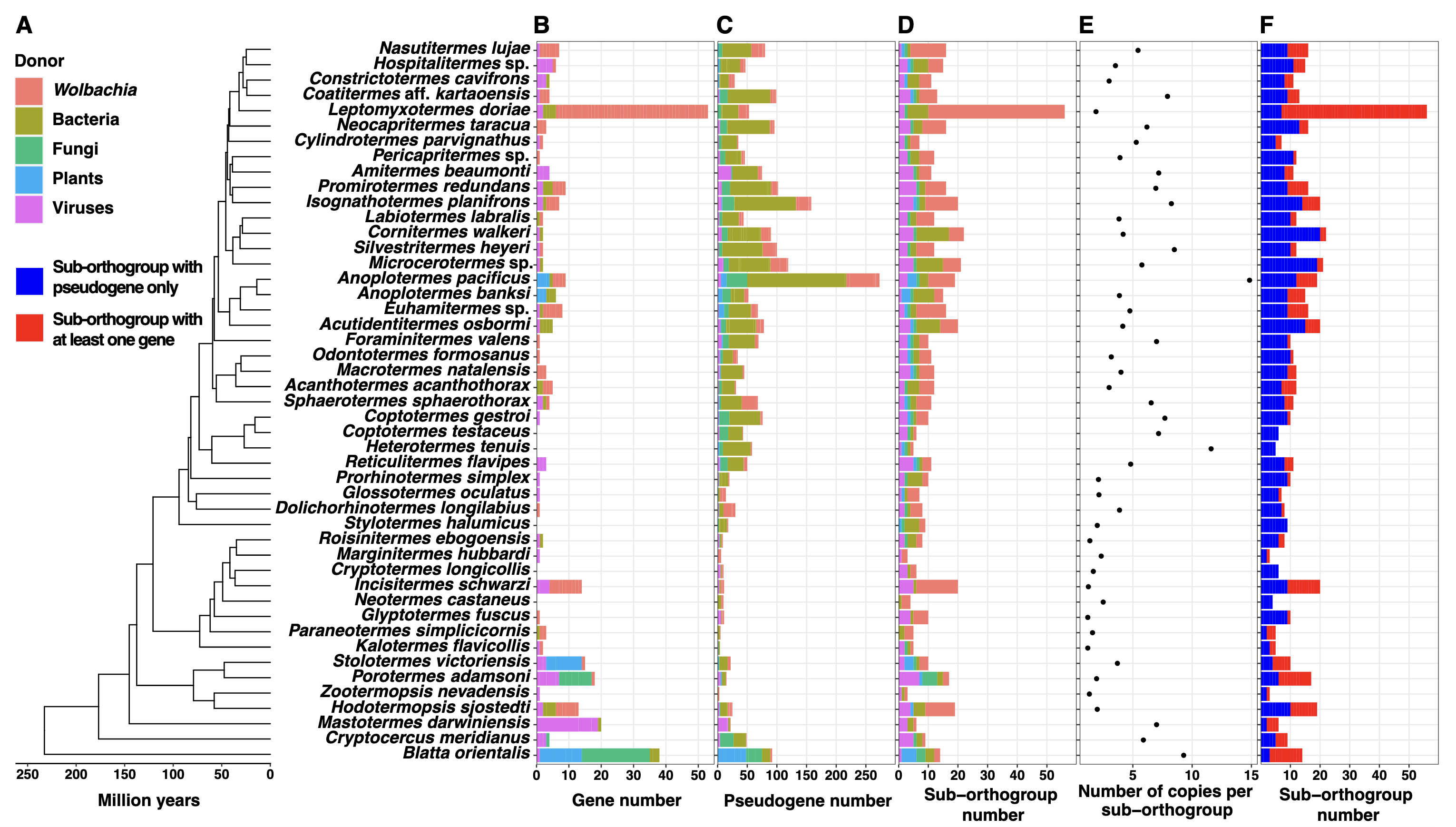
  2. Liu2026a.png
    Recurrent horizontal gene transfers across diverse termite genomes
    Cong Liu ,  Simon Hellemans ,  Yukihiro Kinjo ,  Alina A Mikhailova ,  Cédric Aumont ,  Yi-Ming Weng ,  Aleš Buček ,  Filip Husnik ,  Jan Šobotník ,  Mark C Harrison ,  Dino P McMahon ,  and  Thomas Bourguignon
    Evolution, Jan 2026

2025

  1. Liu2025b.jpg
    Unravelling the evolution of wood-feeding in termites with 47 high-resolution genome assemblies
    Cong Liu ,  Cédric Aumont ,  Alina A Mikhailova ,  Tracy Audisio ,  Simon Hellemans ,  Yi-Ming Weng ,  Shulin He ,  Crystal Clitheroe ,  Zongqing Wang ,  Ives Haifig ,  David Sillam-Dussès ,  Aleš Buček ,  and  others
    Nature communications, Jan 2025
  2. Scheffrahn2025.jpg
    Cryptotermes mobydicki (Isoptera, Kalotermitidae), an extraordinary new termite species from French Guiana
    Rudolf H Scheffrahn ,  Aleš Buček ,  David Sillam-Dussès ,  and  Jan Šobotnı́k
    ZooKeys, Jan 2025
  3. Liu2025a.png
    Robust termite phylogenies built using transposable element composition and insertion events
    Cong Liu ,  Simon Hellemans ,  Yi-Ming Weng ,  Alina A Mikhailova ,  Cédric Aumont ,  Aleš Buček ,  Jan Šobotnı́k ,  Mark C Harrison ,  Dino P McMahon ,  and  Thomas Bourguignon
    Current Biology, Jan 2025
  4. Najer2025.png
    Phylogenomics reveals the timescale of diversification in Amblycera
    Tomáš Najer ,  Jorge Doña ,  Aleš Buček ,  Andrew D Sweet ,  Oldřich Sychra ,  and  Kevin P Johnson
    Systematic Entomology, Jan 2025

2024

  1. Berankova2024.png
    Termites and subsocial roaches inherited many bacterial-borne carbohydrate-active enzymes (CAZymes) from their common ancestor
    Tereza Beránková ,  Jigyasa Arora ,  Johanna Romero Arias ,  Aleš Buček ,  Gaku Tokuda ,  Jan Šobotnı́k ,  Simon Hellemans ,  and  Thomas Bourguignon
    Communications Biology, Jan 2024
  2. Hellemans2024.jpg
    Genomic data provide insights into the classification of extant termites
    Simon Hellemans ,  Mauricio M Rocha ,  Menglin Wang ,  Johanna Romero Arias ,  Duur K Aanen ,  Anne-Geneviève Bagnères ,  Aleš Buček ,  Tiago F Carrijo ,  Thomas Chouvenc ,  Carolina Cuezzo ,  and  others
    Nature Communications, Aug 2024
  3. Najer2024.png
    Mitochondrial genome fragmentation is correlated with increased rates of molecular evolution
    Tomáš Najer ,  Jorge Doña ,  Aleš Buček ,  Andrew D. Sweet ,  Oldřich Sychra ,  and  Kevin P. Johnson
    PLOS Genetics, May 2024
  4. Thakur2024.jpg
    Defensive glands in Stylotermitidae (Blattodea, Isoptera)
    Himanshu Thakur ,  Surbhi Agarwal ,  Aleš Buček ,  Jaromı́r Hradeckỳ ,  Hana Sehadová ,  Vartika Mathur ,  Ulugbek Togaev ,  Thomas Kamp ,  Elias Hamann ,  Ren-Han Liu ,  and  others
    Arthropod Structure & Development, May 2024
  5. Mizumoto2024.gif
    Extinct and extant termites reveal the fidelity of behavior fossilization in amber
    Nobuaki Mizumoto ,  Simon Hellemans ,  Michael S Engel ,  Thomas Bourguignon ,  and  Aleš Buček
    Proceedings of the National Academy of Sciences, May 2024

2023

  1. Carrijo2023.png
    A call to termitologists: it is time to abandon the use of “lower” and “higher” termites
    T. F. Carrijo ,  M. S. Engel ,  T. Chouvenc ,  G. H. Gile ,  A. Mikaelyan ,  F. Dedeine ,  J. L. Ware ,  I. Haifig ,  A. Arab ,  J. P. Constantini ,  J. P. Souza ,  S. B. Lee ,  Aleš Buček ,  Y. Roisin ,  E. M. Cancello ,  and  C. M.D. Santos
    Insectes Sociaux, May 2023
  2. Arora2023.png
    Evidence of cospeciation between termites and their gut bacteria on a geological time scale
    Jigyasa Arora ,  Aleš Buček ,  Simon Hellemans ,  Tereza Beránková ,  Johanna Romero Arias ,  Brian L Fisher ,  Crystal Clitheroe ,  Andreas Brune ,  Yukihiro Kinjo ,  Jan Šobotník ,  and  Thomas Bourguignon
    Proceedings of the Royal Society B: Biological Sciences, Jun 2023
  3. Wang2023.png
    Neoisoptera repeatedly colonised Madagascar after the Middle Miocene climatic optimum
    Menglin Wang ,  Simon Hellemans ,  Aleš Buček ,  Taisuke Kanao ,  Jigyasa Arora ,  Crystal Clitheroe ,  Jean‐Jacques Rafanomezantsoa ,  Brian L. Fisher ,  Rudolf Scheffrahn ,  David Sillam‐Dussès ,  Yves Roisin ,  Jan Šobotník ,  and  Thomas Bourguignon
    Ecography, Apr 2023

2022

  1. Arora2022.png
    The functional evolution of termite gut microbiota
    Jigyasa Arora ,  Yukihiro Kinjo ,  Jan Šobotník ,  Aleš Buček ,  Crystal Clitheroe ,  Petr Stiblik ,  Yves Roisin ,  Lucia Žifčáková ,  Yung Chul Park ,  Ki Yoon Kim ,  David Sillam-Dussès ,  Vincent Hervé ,  Nathan Lo ,  Gaku Tokuda ,  Andreas Brune ,  and  Thomas Bourguignon
    Microbiome, Dec 2022
  2. Bucek2022.jpg
    Molecular Phylogeny Reveals the Past Transoceanic Voyages of Drywood Termites (Isoptera, Kalotermitidae)
    Aleš Buček ,  Menglin Wang ,  Jan Šobotník ,  Simon Hellemans ,  David Sillam-Dussès ,  Nobuaki Mizumoto ,  Petr Stiblík ,  Crystal Clitheroe ,  Tomer Lu ,  Juan José González Plaza ,  Alma Mohagan ,  Jean-Jacques Rafanomezantsoa ,  Brian Fisher ,  Michael S. Engel ,  Yves Roisin ,  Theodore A. Evans ,  Rudolf Scheffrahn ,  and  Thomas Bourguignon
    Molecular Biology and Evolution, May 2022
  3. Berankova2022.png
    The ultrastructure of the intramandibular gland in soldiers of the termite Machadotermes rigidus (Blattodea: Termitidae: Apicotermitinae)
    Tereza Beránková ,  Aleš Buček ,  Thomas Bourguignon ,  Johanna Romero Arias ,  Pierre D. Akama ,  David Sillam-Dussès ,  and  Jan Šobotník
    Arthropod Structure & Development, May 2022
  4. Wang2022.png
    Phylogeny, biogeography and classification of Teletisoptera (Blattaria: Isoptera)
    Menglin Wang ,  Simon Hellemans ,  Jan Šobotník ,  Jigyasa Arora ,  Aleš Buček ,  David Sillam‐Dussès ,  Crystal Clitheroe ,  Tomer Lu ,  Nathan Lo ,  Michael S. Engel ,  Yves Roisin ,  Theodore A. Evans ,  and  Thomas Bourguignon
    Systematic Entomology, Oct 2022

2020

  1. Lay2020.png
    Unmapped RNA Virus Diversity in Termites and their Symbionts
    Callum Le Lay ,  Mang Shi ,  Aleš Buček ,  Thomas Bourguignon ,  Nathan Lo ,  and  Edward C Holmes
    Viruses, Oct 2020
  2. Bucek2020.png
    Desaturase specificity is controlled by the physicochemical properties of a single amino acid residue in the substrate binding tunnel
    Aleš Buček ,  Mario Vazdar ,  Michal Tupec ,  Aleš Svatoš ,  and  Iva Pichová
    Computational and Structural Biotechnology Journal, May 2020
  3. VillaMartin2020.png
    Ocean currents promote rare species diversity in protists
    Paula Villa Martín ,  Aleš Buček ,  Thomas Bourguignon ,  and  Simone Pigolotti
    Science Advances, Jul 2020

2019

  1. Bucek2019.jpg
    Evolution of Termite Symbiosis Informed by Transcriptome-Based Phylogenies
    Aleš Buček ,  Jan Šobotník ,  Shulin He ,  Mang Shi ,  Dino P. McMahon ,  Edward C. Holmes ,  Yves Roisin ,  Nathan Lo ,  and  Thomas Bourguignon
    Current Biology, Nov 2019
  2. Tupec2019.png
    Expansion of the fatty acyl reductase gene family shaped pheromone communication in Hymenoptera
    Michal Tupec ,  Aleš Buček ,  Václav Janoušek ,  Heiko Vogel ,  Darina Prchalová ,  Jiří Kindl ,  Tereza Pavlíčková ,  Petra Wenzelová ,  Ullrich Jahn ,  Irena Valterová ,  and  Iva Pichová
    eLife, Feb 2019
  3. Wang2019.png
    Historical biogeography of the termite clade Rhinotermitinae (Blattodea: Isoptera)
    Menglin Wang ,  Aleš Buček ,  Jan Šobotník ,  David Sillam-Dussès ,  Theodore A. Evans ,  Yves Roisin ,  Nathan Lo ,  and  Thomas Bourguignon
    Molecular Phylogenetics and Evolution, Mar 2019

2017

  1. Tupec2017.png
    Biotechnological potential of insect fatty acid-modifying enzymes
    Michal Tupec ,  Aleš Buček ,  Irena Valterová ,  and  Iva Pichová
    Zeitschrift für Naturforschung C, Jan 2017
  2. Jirosova2017.png
    Co-option of the sphingolipid metabolism for the production of nitroalkene defensive chemicals in termite soldiers
    Anna Jirošová ,  Andrej Jančařík ,  Riya C. Menezes ,  Olga Bazalová ,  Klára Dolejšová ,  Heiko Vogel ,  Pavel Jedlička ,  Aleš Buček ,  Jana Brabcová ,  Pavel Majer ,  Robert Hanus ,  and  Aleš Svatoš
    Insect Biochemistry and Molecular Biology, Mar 2017

2016

  1. Prchalova2016.png
    Regulation of Isoprenoid Pheromone Biosynthesis in Bumblebee Males
    Darina Prchalová ,  Aleš Buček ,  Jana Brabcová ,  Petr Žáček ,  Jiří Kindl ,  Irena Valterová ,  and  Iva Pichová
    ChemBioChem, Feb 2016
  2. Bourguignon2016.png
    Molecular Mechanism of the Two-Component Suicidal Weapon of Neocapritermes taracua Old Workers
    Thomas Bourguignon ,  Jan Šobotník ,  Jana Brabcová ,  David Sillam-Dussès ,  Aleš Buček ,  Jana Krasulová ,  Blahoslava Vytisková ,  Zuzana Demianová ,  Michael Mareš ,  Yves Roisin ,  and  Heiko Vogel
    Molecular Biology and Evolution, Mar 2016
  3. Bucek2016.png
    Exploring complex pheromone biosynthetic processes in the bumblebee male labial gland by RNA sequencing
    Aleš Buček ,  Jana Brabcová ,  Heiko Vogel ,  Darina Prchalová ,  J. Kindl ,  Irena Valterová ,  and  Iva Pichová
    Insect Molecular Biology, Jun 2016

2015

  1. Bucek2015.png
    Evolution of moth sex pheromone composition by a single amino acid substitution in a fatty acid desaturase
    Aleš Buček ,  Petra Matoušková ,  Heiko Vogel ,  Petr Šebesta ,  Ullrich Jahn ,  Jerrit Weißflog ,  Aleš Svatoš ,  and  Iva Pichová
    Proceedings of the National Academy of Sciences, Oct 2015

2014

  1. Bucek2014.png
    Delta12-Fatty acid desaturase from Candida parapsilosis is a multifunctional desaturase producing a range of polyunsaturated and hydroxylated fatty acids.
    Aleš Buček ,  Petra Matoušková ,  Hana Sychrová ,  Iva Pichová ,  and  Olga Hrušková-Heidingsfeldová
    PloS one, Mar 2014

2013

  1. Bucek2013.jpg
    The role of desaturases in the biosynthesis of marking pheromones in bumblebee males
    Aleš Buček ,  Heiko Vogel ,  Petra Matoušková ,  Darina Prchalová ,  Petr Žáček ,  Vladimír Vrkoslav ,  Petr Šebesta ,  Aleš Svatoš ,  Ullrich Jahn ,  Irena Valterová ,  and  Iva Pichová
    Insect Biochemistry and Molecular Biology, Aug 2013